![]() |
(楼主)创元教育单招培训
2022-02-08 10:33:15 |
学校名称:石家庄科技职业学院 办学类型:民办全日制普通院校
学校代码:14213 办学层次:专科
石家庄科技职业学院位于石家庄市国家级高新技术开发区,各类科研机构近邻咫尺,大中型知名企事业单位云集,师资优秀,管理规范,教学、生活设施完善,实习、就业、创业条件得天独厚。主要培养铁道运输、经济管理、机电工程、建筑工程、信息工程、医药化工、公共艺术等高级应用型人才。
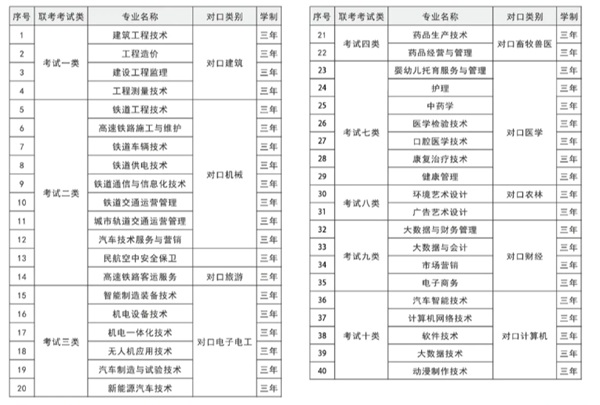
招生专业

颁发学历证书的学校名称及证书种类
学生学业期满成绩合格、符合毕业条件者,颁发经教育部学历电子注册、石家庄科技职业学院具印的普通高等学校专科学历证书。
想要了解更多其他高职单招资讯,请扫描下方二维码联系指导教师。
创元单招张烨老师
17330152836
长按识别 关注创元教育单招培训