根据教育部教育考试院统一部署,2025年上半年中小学教师资格考试(笔试)将于3月8日举行,报名工作将于1月7日开始,现将河北省中小学教师资格考试(笔试)报名有关事项公告如下:
一、报名安排
(一)网上报名时间:2025年1月7日8:00至10日12:00
(二)网上审核时间:2025年1月7日14:00至11日17:00
(三)网上缴费时间:2025年1月7日14:00至12日24:00
二、报考对象
(一)具有中华人民共和国国籍,遵守宪法和法律,热爱教育事业,具有良好的思想品德。
(二)户籍或居住证申领地、在校生在读学校所在地在河北省。
(三)在河北省学习、工作和生活的港澳台居民,可在当地参加中小学教师资格考试。港澳台居民申请参加中小学教师资格考试的有效证件为港澳台居民居住证、港澳居民来往内地通行证、五年有效期台湾居民来往大陆通行证,申请参加中小学教师资格考试的其他条件、程序与内地(大陆)申请人相同。
(四)参加教师资格考试有作弊行为的,3年内不得报名参加考试;被撤销教师资格的,5年内不得报名参加考试;受到剥夺政治权利,或故意犯罪受到有期徒刑以上刑事处罚的,不得报名参加考试。
(五)符合《中华人民共和国教师法》《教师资格条例》《<教师资格条例>实施办法》规定的其他条件。
三、学历条件
(一)申请参加幼儿园教师资格考试,师范类毕业生应具备具有办学资质院校开设的中等学历层次幼儿教育类专业毕业(须是招生管理部门、省教育行政部门“双向备案”生源,考生报考前请务必与毕业院校确认是否符合报考条件)及其以上学历,非师范类毕业生应具备专科毕业及其以上学历。
(二)申请参加小学教师资格考试,应具备大学专科毕业及其以上学历。
(三)申请参加初级中学、高级中学和中等职业学校教师资格考试,应具备大学本科毕业及其以上学历。
(四)申请参加中等职业学校实习指导教师资格考试,应具备大学专科毕业及其以上学历。
(五)符合以下条件的在校生,可凭在读学历申请相应类别考试:
1.普通高等学校在校三年级以上学生;
2.普通高等学校2年制(含3+2)专科、5年一贯制专科在校毕业年级学生;
3.普通高等学校专升本一年级以上学生;
4.普通高等学校全日制在校研究生。
(六)非普通高等学校在读人员(如自学考试、成人高考、国家开放大学、网络教育、境外教育等),须毕业后报考。
四、考区选择
本次考试共设12个考区,分别为11个设区市和定州市。所有考生均可在户籍地或居住证(有效期内)申领地报考。辛集市考生请选择石家庄考区。
在校生还可选择在读学校所在地报考;河北工业大学(天津)在校生可在廊坊考区报考。
五、报名流程
(一)网上报名
2025年1月7日8:00至10日12:00,考生登录中小学教师资格考试网站(https://ntce.neea.edu.cn,下同)进行报名。考生登录后按相关提示填报个人信息,上传本人照片,选择考试科目和考区,点击“报名”。报名信息提交成功后报名状态将显示为“待审核”。1月10日12:00之前报名信息未成功提交的,将不能再报名。
报名前,考生须进行注册,每个手机号只能注册一次,需要接收短信验证。考生报名、考试期间,均须使用有效期内的身份信息;报名成功后,如有在公安机关变更姓名、身份证号等特殊情况的,请及时联系报名考区。
照片要求:本人近6个月以内正面彩色证件照,白色背景;不允许戴帽子、头巾、发带、墨镜;照片中显示考生头部和肩的上部;照片上应该看到人的额头及两耳轮廓;照片不大于200K,jpg/jpeg格式。如照片过大,建议使用图画、Photoshop、ACDsee等工具,将照片进行剪裁压缩。照片将用于准考证以及考试合格证明,请考生严格按照要求上传。考生照片不得开美颜及美化修图。照片不合格的考生将不能通过审核。照片示例如下:

(二)网上审核
2025年1月7日14:00至11日17:00,各考区将对考生照片是否符合要求、信息填报是否齐全进行网上审核,请考生随时查看审核结果。审核通过后报名状态将显示为“待支付”。审核通过后报名信息将不能更改,请考生提交报名信息前仔细核对。
审核未通过人员,可在11日17:00审核截止前按系统提示及时修改报名信息。考生修改个人信息或照片后,须重新选择报考类别、考试科目,提交后再次处于“待审核”状态,重新接受审核,否则为无效报名。
正常情况下考生无需到现场审核确认。如审核系统提示要求在线提交相关材料,或要求进行现场审核确认,考生须按要求及时在线提交相关材料接受审核,或及时赴指定地点进行现场审核确认。
考生如对审核结果有异议,须在11日17:00审核截止前向考区提请核实。未及时提请核实的,视为认同审核结果。
(三)网上缴费
2025年1月7日14:00至12日24:00,已通过网上审核的考生登录中小学教师资格考试网站进行网上缴费(注:考生通过审核后即可缴费,逾期不缴费者报名无效;各科目需要合并缴费)。报考费65元/科次。缴费后,本次报名成功。建议考生在缴费截止前登录报名系统确认缴费是否成功。如重复缴费,系统将于考试结束后30个工作日内,通过原支付途径退回。
(四)打印准考证
报名成功的考生可于2025年3月3日至8日登录中小学教师资格考试网站自行下载并打印准考证,按照准考证规定的时间、地点及要求参加考试。考位为考区统一编场,随机分配。
六、考试安排
(一)笔试时间:3月8日
(二)考试方式:本次考试所有科目均采用纸笔考试方式进行。
(三)笔试日程安排

(四)中小学教师资格考试不指定任何参考书目。考生可登录中小学教师资格考试网站免费下载有关《考试标准》和《考试大纲》,根据考试大纲复习备考。
七、成绩查询
2025年上半年笔试成绩公布日期为4月21日,考生可通过中小学教师资格考试网站查询。考生如对本人考试成绩有异议,可在成绩公布后5个工作日内,通过手机扫描下方二维码或点击链接(https://ops.hycj.jrycn.cn/f/hbntcefh),按页面提示登录后提交复核申请。5月8日后,考生可登录查询复核结果。手机或电脑均可登录进行在线申请及查询,如果在电脑上打开链接无法访问,建议更换360浏览器或谷歌浏览器。

八、其他说明
(一)我省对考生报名信息实行网上审核,审核考生照片是否符合要求、信息填报是否齐全。考生本人对报考信息真实性、准确性、有效性负责。如因不符合报考条件、填写信息错误等原因造成面试、认定等后续环节不能完成,后果由考生承担。考生不得委托他人代理报名。
(二)考生如忘记注册密码可通过报名系统提示操作。手机短信是考生重新获取密码的重要途径,在参加中小学教师资格考试期间,请考生慎重更换手机号码,并保持电子邮箱正常使用。
(三)中小学教师资格考试为法律规定的国家考试,考生如有违纪作弊等行为,将按照《教师资格条例》《国家教育考试违规处理办法》等规定进行处理。考生有违纪行为的,取消该科目的考试成绩;考生有作弊行为及其他严重违规行为的,其所报名参加考试的各科成绩无效,且3年内禁止参加教师资格考试(中小学教师资格考试违规处理相关规定详见附件2)。考生违规行为将录入考生违规数据库,接受社会有关方面查询,并通报本人所在单位或学校。如情节严重、触犯刑法,将报送公安部门,依法处理。
(四)考试期间,我省对所有考场等考试区域全程、全方位视频监考、录像,并在考试结束后回放复查,发现违纪作弊将按相关规定追加处理,请考生严格遵守考试纪律。
(五)参加教师资格笔试取得合格成绩,只是认定中小学教师资格的一个必要环节,学历层次、身体情况、年龄等都是认定教师资格的重要条件。考生报考前请详细了解本人拟申请认定教师资格所在地的认定条件,建议某些条件有可能会影响自己申请认定教师资格的人员谨慎报考。面试及资格认定问题请见河北省教师发展与资格认定事务中心网站(http://jszg.hee.gov.cn/)相关说明。
(六)根据《教育部教师工作司关于中小学教师资格考试音、体、美专业考生公共科目单独编码的通知》(教师司函〔2017〕34号)文件要求,音、体、美专业考生在笔试公共科目一、科目二报名时,应选报单独编码的公共科目(科目代码:201A、202A、301A、302A)。取得科目201A、202A合格的考生,面试仅限于参加小学类别音、体、美专业科目;取得科目301A、302A合格的考生,面试仅限于参加初中、高中、中职文化课类别音、体、美专业科目。考生获得科目201、202、301、302的合格成绩,可相应替代科目201A、202A、301A、302A的合格成绩;考生获得201A、202A、301A、302A的合格成绩不可替代科目201、202、301、302的合格成绩。
(七)根据《教育部教师工作司关于中小学教师资格考试增加“心理健康教育”等学科的通知》(教师司函〔2017〕41号)文件要求,中小学教师资格考试初中、高中、中职文化课类别面试已增设“心理健康教育”“日语”“俄语”学科,以上三个学科的笔试科目三《学科知识与教学能力》结合面试一并考核;小学类别面试增设“心理健康教育”“信息技术”“小学全科”学科。请有意报考上述学科教师资格证的考生在笔试报考时选择相应的公共科目(201、202或301、302)。
(八)中小学教师资格考试笔试单科成绩有效期为2年,有效期内有未通过科目的考生报名时只选报未通过科目即可。笔试没有书面合格证明。笔试和面试均合格者可通过中小学教师资格考试网站“合格证查询”栏目,查询、下载、打印考试合格证明提供给认定部门使用。该证明有效期为3年,是考生申请认定中小学教师资格的必备条件。
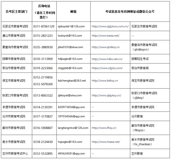
九、各考区网址、微信公众号及咨询电话

河北省教育考试院
2024年12月27日
| 文明上网 客观留言 严禁造谣 |
0 | |
0 | |
0 | |
0 | |
0 | |
0 | |
0 | |
0 |