贯彻党的二十大精神,深入思考如何以高质量的考试招生制度服务教育高质量发展,是落实人才强国战略的必由之路。2020年教育部提出扩大专升本招生规模,争取同步增长32.2万人,并印发《教育部办公厅关于做好2020年普通高等学校专升本考试招生工作的通知》,保证各省份招生工作的顺利实施。为响应政策号召,湖南、广东、江苏等省将专升本招生录取比例扩大了一倍左右,部分省份还相继为“专升本”更名,如河北省的“专接本”、广东省的“专插本”、江苏省的“专转本”等。“专升本”更名背后所反映的是省级教育主管部门创新专升本考试招生制度的初心,也反映了我国迫切想要提升职业教育人才培养层次的需求。为研究方便,本研究将“专升本”“专接本”“专插本”“专转本”统称为“专升本考试招生制度”,即高职学生进入普通本科高校、职业大学或者应用型本科高校的一种人才选拔方式。
01升本考试招生制度改革的模式
我国专升本考试招生制度由来已久,随着高职学生升学需求的扩大和招生院校的多元化发展,专升本考试招生制度也因时而变。通过整理各省份专升本政策发现,其存在四种考试招生模式。
(一)统一招生
统一招生是由省级教育主管部门统筹考试招生的整个过程,省教育考试院组织统一文化课命题、考试和阅卷,并监管招生院校的专业考试和录取过程,具有招生对象覆盖面广、招生比例高、考试内容简单、以分数作为录取标准和录取率高等特点。统一招生一般采用“文化课+专业课”评价办法,文化课一般在大学语文、高等数学、政治、外语、计算机基础等课程中选择,也可通过折算全国计算机等级证书、英语成绩,免除信息技术和英语考试等方式来“换算”。专业课按照招生院校的学科门类确定1~2门核心课程考核。不同省份的“专升本”考试招生制度衍生出不同的考试招生模式:
其一,“文化素质+专业综合”模式。以江苏省为例,专升本考试除了考文化课外,将230分的专业综合拆分为150分专业基础理论与80分的操作技能进行考核,且外语成绩按照考生参加的全国大学生英语(A1×17%)或日语(A2×120%)考试的最高成绩进行折算。录取时,将普通高校和独立院校放在同一批次,实行四轮录取。第一轮设置的五个平行志愿即报名时的志愿,遵循“分数优先、遵循志愿”的原则投档。第一轮未录取到的学生再征集志愿,然后录取服从志愿的考生,最后实行降分录取。此外,重庆市也将职业技能考试纳入其中,但要求其在总分中的比例不能超过30%。
其二,“文化素质+专业理论”模式。以广东省为例,专升本考试采用“2+1+1”模式,其中“2”代表文化课,所有考生都需要参加总分为100分的政治和英语考试。第一个“1”代表专业基础课,按照普通高校12个学科门类考核1门100分的专业基础课,如管理学可以考管理学或者高等数学,农学考生态学基础;第二个“1”代表专业综合课,考核200分的专业核心知识,如管理学中的财务管理和会计学专业考基础会计,行政管理专业考行政管理学。广东省采用“知分填报志愿”,即待考生知晓考试成绩后,不同来源考生可根据提前批(职教师资类专业)、普通批、建档立卡三个录取批次分别填报1个、6个和1个院校专业组平行志愿。高校采用“双上线”原则录取,即考生的考试总分和综合课考试成绩均上线才能投档。
(二)自主招生
自主招生是省级教育主管部门将招生自主权下放至招生院校,由一所或者多所招生院校联合确定招生计划、考试内容、招生标准。这种考试招生模式具有报考要求高、升学专业对口、生源质量高等特点。不同省份在探索自主招生的过程中,根据不同的生源院校衍生出两种模式:
其一,只面向国家或省示范高职院校的应届毕业生招生。以江苏省为例,江苏省教育厅印发的《关于做好2021年普通高校“专转本”自主招生工作的通知》中,将45所推荐院校和6所接收院校进行匹配,对推荐院校专业和接收院校的22个专业进行匹配,将950个招生计划按照接收专业计划的1∶1.5比例下达推荐名额。而且,要求考生专科所学专业为财政税务类、金融类、财务会计类、经济贸易类、工商管理类、市场营销类、建筑经济管理等;考生无补考课程,核心课程的学业考试成绩和综合测评成绩均在同年级同专业排名前20%以内;德智体全面发展的考生才能获得推荐资格,并参加由招生院校组织的专业理论考试,按照考试分数择优录取。值得注意的是,江苏省专升本在2022年变为统一招生,不再举行自主招生。
其二,省内几所高校联合招生,联合发布招生简章。以四川省为例,2021年该省西南科技大学与西南科技大学城市学院、吉利学院联合招收高职学生,由西南科技大学本科招生委员会全面负责专升本选拔工作。采用“笔试考核+综合测评”的考核方式,笔试考核大学语文、高等数学、计算机基础和大学英语,综合考核测评学生学业、能力素质和奖励处罚这三方面内容。学生填报志愿时,要求将西南科技大学作为第一志愿学校,将西南科技大学城市学院和吉利学院作为调剂志愿学校,招生院校按照笔试成绩的60%和综合测评成绩的40%计算总成绩,并从高分至低分录取。到2024年,四川省也逐步过渡为统一招生。
(三)单独招生
单独招生是一种专项招生,主要面向退役军人和建档立卡贫困户招生,由省级教育主管部门或者高校组织统一考试或单独考试,单列招生计划、单独划线、通过加分或者降分单独录取,具有生源群体定向、升学竞争力小的特点,共有两种模式。
其一,统一考试,单独招生。这种招生办法有两个“单独”,即单列招生计划、单独划线预录取,但是退役士兵和建档贫困考生也要与其他应届高职生参加相同的考试。例如,陕西、湖南、山东和四川等省对退役士兵的招生比例设置分别为30%、60%、40%和60%左右。同时,山东省、四川省对建档立卡贫困生的招生比例分别为40%和20%。录取时,陕西省和黑龙江省规定退役军人的最低控制分数线设置为不得低于报考专业录取最低分数线20分进行录取;黑龙江省对建档立卡贫困考生在报考院校专业最低录取分数线下降低10分投档;天津市高招办根据退役考生的文化考试成绩增加20分进行投档。
其二,单独考试,单独招生。这种考试招生办法有三个“单独”,即单独命题与考试、单列招生计划、单独划线与录取。例如,福建省对退役士兵采用2门单独命题的公共基础课作为考试科目,并划定单独录取分数线,实行单独录取。
(四)免试入学
免试入学由各省级教育主管部门拟定录取标准,采用“申请+审核”的招生办法,面向各类优秀人才招生,由考生提出申请,招生院校或相关机构审核获奖证书、身份证等材料,待审核合格后方可入学,具有招生条件苛刻、重视过程性审核、录取标准多元等特点。不同省份根据生源群体特征制定了不同的招生标准。
其一,优秀退役军人免试入学。根据《教育部办公厅关于进一步做好高校学生参军入伍工作的通知》(教学厅[2015]3号)规定,荣立三等功以上奖励的退役军人在完成高职(专科)学业后,免试入读普通本科。各省招生院校严格按照三等功及其以上的标准招生,陕西省设置独立志愿招生录取;山东省审核退役证原件、身份证、户籍证明、毕业证书等资料,还要审核专科阶段公共外语的成绩证明,要求考生参加学校组织的综合考核并确定最终面试名单。为保障退役军人升学的权利,教育部发布的《关于做好2021届全国普通高校毕业生就业创业工作的通知》提出,“2022年起普通专升本可免试招录退役的普通高等职业院校(专科)毕业生”,该文件进一步保障了退役士兵入学。
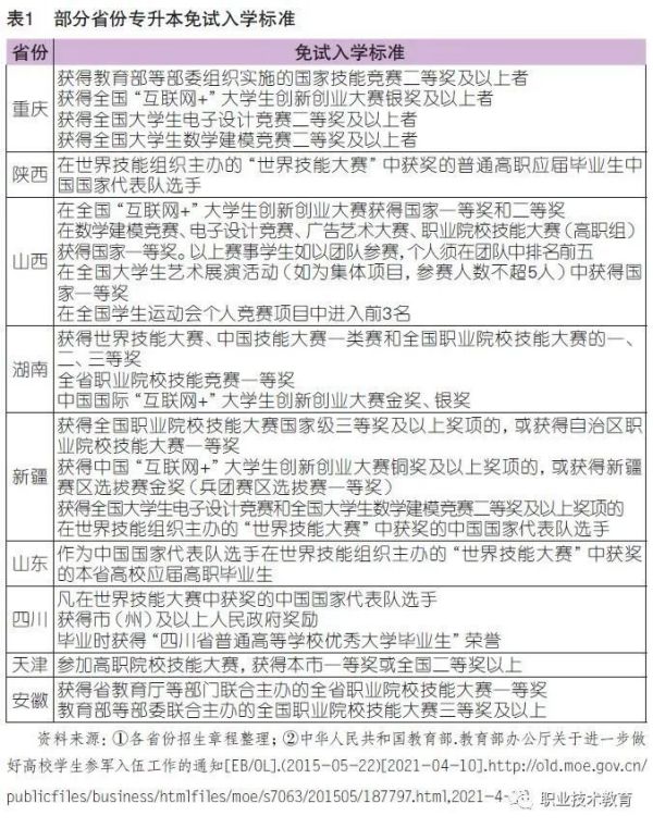
其二,拔尖技能人才免试入学。各省对拔尖技能面试入学标准不一,国际、国内赛事均列为免试指标,国家级、省级、区级项目囊括其中,不同赛事按照一(金奖)、二(银奖)、三(铜奖)等不同等级入学。如重庆市只招收在国家级项目中荣获二等奖及以上的学生;陕西省和山东省只承认世界技能大赛中的代表选手;湖南和新疆等省承认世界、国家、省级不同等级的获奖等级;山西省则承认世界、国家、省级中的各类团体或者个人获奖项目,见表1。
其三,基层优秀人员免试入学。为贯彻教育公平对社会公平的重要意义,部分省份通过专升本为社会有志青年提供接受本科教育的机会,如黑龙江省允许兴边富农的支教团体免试入学。
02专升本考试招生制度改革存在的问题
专升本考试招生制度在不断地实践探索中形成了各具特色的考试招生模式,但还存在一些亟待解决的问题。
(一)招生形式的多元化禁锢于传统的考试选才
在保守化改革专升本考试招生制度的过程中,单一的招生形式很容易落入传统的“应试之举”。
其一,各省份招生形式单一,为维护招生公平放弃对其他招生形式的有益尝试。通过统计各省招生方案发现,几乎所有省都采用统一招生,免试入学位居第二,自主招生和单独招生较少。统一招生相比于其他招生方式而言,所有学生面对同样的试卷、统一的录取标准,符合大多数人的利益需求。免试入学和单独招生是政策导向下的一种必然形式,是对社会特殊群体和为社会做出突出贡献者的一种教育补偿。考生身份的排他性具有“天然的社会基因”,不太容易受到其他身份群体的质疑,也必然能推广和实施。虽然自主招生将招生自主权交由招生院校,但没有刺激招生院校积极组织考试招生。究其原因,竞争性考试中利益相关者对公平的追求迫使招生制度的适应性功能让位于选拔性功能。文凭社会中,高职学生对更高层次学历教育的追求与招生比例小、升学率低的招生制度相矛盾,长此以往形成了供小于求的招生市场。专升本考试招生制度设计的初衷是希望通过多样化的招生形式选拔合适的人才,但在执行过程中,考生更希望追求考试公平和录取程序公正。不同利益主体在利益博弈中,最终选择了一种“不失公允”的招生办法。
其二,未厘清主流生源群体的特征,导致招生形式与生源特征不适应。应届高职生作为专升本的主流生源,统一按照专业大类招生。虽然允许学生在相关或临近专业报考,但也将很多专业不对口的生源拒之门外,如重庆市的考试招生方案中明确规定:“对于无对口或相近本科专业的高职(专科)专业,暂不开展普通‘专升本’工作”。究其原因,招生与育人相脱节,难以打开招生形式改革的突破口。高职专科教学重视学生知识与技能的训练,而升学考试以理论测评为导向。在这种窘境下,如果倾向于“以考促教”,则“理论重于实践”的育人理念与高职教育教学特征相背离;如果倾向于“以教促考”,则“实践重于理论”的育人理念又不利于促进学生升学。尤其是产教融合办学趋势下高职院校要求学生以“双证书”毕业的要求强化了高职学生实践技能的培养,但是这种技能培养优势在考试制度选拔人才的评价体系中几乎无用武之地。即使有证据显示,高职学生理论思维比较弱,招生单位还是坚持以考试制度选拔学生,专升本沦为“二次高考”。
(二)对文化素质的恪守弱化了对职业技能的测量
以工作过程为导向的理实结合教育方式下成长起来的高职生兼具专业理论与技能。现行的考试内容回应了学生的理论课程学习,却没有关照学生先前教育的专业和技能训练。
其一,专业课考试难以撼动文化课考试的地位。从“质”与“量”两个角度来看,文化课考试的分值远远超过专业课,如2021年安徽省、海南省、江苏省文化课考试科目的分值都高于专业课。如果说“量”比较简单直观地反映了对文化课成绩的重视,那么,大学语文、高等数学、计算机、大学英语的简单组合充其量只能测量学生对这几门文化课程的应考能力与素养,对“文化素养”这一“质”的测量值得商榷。如果考生文化课考试成绩不高,他们很难在专业课分值本来占比很少的前提下,超过录取分数线成功升学。究其原因,文化素质这一抽象的品格被偏颇地具象为文化课,对文化课考试的执念反而扭曲了对技术技能人才的评价。事实上,文化素质并不是学生升学内在素质的唯一衔接点,专业大类的衔接也应该位列其中。从狭义上来理解,高职学生较高的文化素质泛指文化知识的广度,职业能力才是知识深度的体现。因此,文化素质的测量不单指某一学科,而是指整个学科的涉猎范围。文化素质考核的着力点是学科素养,广泛涉猎学科所形成的学科素养经学生自主构建才能内化于文化素质。
其二,专业实操能力有被专业理论考核取代之嫌。职业技能测评对选拔技术技能人才具有重要作用,但我国职业技能考试制度尚未形成。据调研,2021年只有江苏省明确规定了专业实操技能占80分,其他省份都在将专业技能测试考试自主权下放至高校的过程中被稀释掉了。究其原因,应用本科高校保守化的转型尚不具有组织职业技能考试的胜任力。理论上,高职生应升入应用型本科高校或者职业大学。事实上,除了新建应用型高校之外,很多地方本科高校有整体转型的、有院系部分转型的,这些本来“惯习”于学术型人才选拔模式的高校既不能完全摆脱选拔学术型人才的惯性,也没有积极探索选拔技术技能人才的最佳方式。在学校硬件设施不足、师资力量难以胜任技能考试的困境下,继续用专业理论考试选拔学生的风险较小。
(三)综合素质评价在实践中定格为“一元区分”
综合素质是一种通用素养,是学生升学与就业的重要衡量标准,是招生院校致力于打破“唯分数”录取的重要举措,但在实施过程中重新走回“唯”分数“一元区分”的老路。
其一,很多高校招生录取只“唯”分数,综合素质评价置身事外。据调研,全国不到1/3的招生院校采用了综合评价招生,只有少数省份,如四川、山东等省将综合素质评价作为录取依据,并制定了详细标准,其他省份的招生录取均以一次性考试作为终结性评价。究其原因,由唯一的生源院校提供的过程性综合素质评价成绩的信效度备受质疑。人情社会中,客观的测量工具去测量主观的人比较受青睐。一旦将测量工具变为主观的人,这种评价体系就会受到质疑。实施综合素质评价的主体是生源院校的教师,评价客体是本校学生。这种人对人的评价因为其信任危机,导致很多院校招生录取中不予采纳。事实上,物对人的测量并非完全可信,而人对人的测量也并非不可信。如果选错了测量工具,对人的测量也便无效。因此,综合评价改革不能因噎废食,将人完全摒弃在评价体系之外,而是调整评价者的构成结构,借助不同利益相关者的权力博弈提升评价结果的可信度。
其二,试图用几个简单的指标量化考生的综合素质。现阶段,综合素质评价从内涵诠释到评价维度再到评价方法,都没有一个明确的界定。山东省和四川省在探索过程中也是“一校一标准”“千校千面”。部分高校从教务处、体育部、学生处或生活管理处分别获得学生的学业成绩(德育)、体育成绩、能力成绩,并按照学校自主规定的比例加权计算综合素养总成绩。这些项目能否代表学生的德智体美、创新能力等品格暂且不论,但将不同部门、不同内容的测评成绩简单、生硬拼凑在一起评估综合素养的办法,显然缺少系统性思维、更不具备科学性。究其原因,为保证招生公平,综合素质评价在服务升学中被不假思索的量化。综合素质评价的初衷是为了改进教育教学质量,但随着我国多元录取机制的发展,综合素质评价对教育教学的改进功能让位于服务招生录取的证明功能。一旦综合素质评价作为升学的主要依据,全面测评学生的初衷便走向了功利化。学生的法治意识可以用是否受处分来评价为几个等级,道德素质也可以通过宿舍表现和课堂表现进行加权计算。可见,将学生所有的道德品质都进行量化的评价方式背离了综合评价对全面发展的人的追求。
(四)招生自主权的下放未耦合招生自主权的分解
2013年教育部印发的《关于积极推进高等职业教育考试招生制度改革的指导意见》刻画了“省级政府统筹管理,学生自主选择,学校多元录取,社会有效监督”多边权利的考试招生关系。但在政策执行过程中,各利益主体存在着缺位、越位和错位现象。
其一,招生自主权下放陷入“有限性”的怪圈。省级教育主管部门是国家选才的代言人,由国家赋权主导专升本工作。虽然提升了省级教育主管部门组织招生考试、决定选拔方式、招生录取的自主性,但总的招生计划依然由国家调控,省级教育主管部门也只能在国家规定的招生比例基础上,确定省域内各个院校招生情况。事实上,职业教育的地域性色彩非常浓厚,尤其是在我国中、西、东经济与产业发展各具特色的背景下,统一调控招生计划并不利于职业教育发展薄弱的地区。究其原因,各级行政部门坚持的“全能政府”理念导致服务型招生机构的推行举步维艰。权力是一种公共职权,长期处于管理地位、行使权力的主体并没有强烈的权力边界意识。这种单边的、不平等的权力关系,导致服从者常常被剥夺应有的权利。因此,在考试招生中,高一级教育主管部门应该下放哪些招生自主权,将招生自主权下放至哪个部门就显得尤为重要,需要了解各级教育职能部门在维护哪些权利。这样,招生权利才能聚合成招生权力,招生权力才能维护招生权利。
其二,招生自主权下放与招生胜任力的提升不同步。专升本考试招生制度经历了从“国家—省—学校”招生自主权的层层下放,现阶段招生自主权在“省—学校”之间徘徊,即由省级教育主管部门主导专升本政策的制定,招生院校配合实施。从省级招生政策的发布到校级招生简章的制定,招生计划、考试内容、招生录取等各方都存在“对齐”现象,说明省级教育主管部门招生自主权的下放并没有激发招生院校的积极性,政府“放权”的部分也没有被招生院校所“接权”,有限的权力也没有得到应有的发挥。招生院校的这种“还权”行为,难免出现政府越俎代庖的现象,如很多省将招生形式从统一考试变为自主招生,又从自主招生变为统一考试,反反复复的置招生自主权于省和高校之间徘徊。究其原因,长期在政府主导干预模式下成长起来的各级职能部门,没有独立自主创新考试招生的能力。近年来专升本考试招生制度改革都是政府号召下艰难推动的结果,这是各级教育主管部门自己束缚招生自主权的行为。
03专升本考试招生制度改革的对策
为进一步完善我国专升本考试招生制度,应该根据多元群体入学需求创新招生形式,提高考试成绩的信效度,推进多元主体综合评价和构建分享型招生权力结构。
(一)根据多元群体入学需求,探索“因材施考”
考试制是最佳的选才方式,但不是唯一的选才方式。高职生源群体的多样性决定了招生形式的多元化。现阶段,高职学生、退役军人和基层优秀人员是专升本的主要生源,其中高职学生这一主流生源又可以分为中高职衔接培养生源、非衔接培养生源。这些生源群体教育背景的不同决定了考试制、证书制、“考试制+证书制”都要服务于专升本,具体分类招生形式见图1。
其一,“专插本”主要面向贯通培养的考生。鉴于高本贯通培养项目依托的是长线专业、分段培养模式,因此,可以通过证书制入学,即要求学生在高职专科阶段考取相应专业的资格证书。高职学生升学时,只要考取了资格证书,并完成了相关课程的学分就能插入相应的年级。这些资格证书可以由高职院校和合作本科院校商议后确定。
其二,“专接本”面向所有应届,且专、本专业一致的学生。鉴于这些学生已经完成了高职专科阶段的学习,且没有转专业的打算,因此,他们可以通过证书制入学。考生可按照招生院校根据专业大类提供的职业资格证书名单考取相应的资格证书即可入学。
其三,“专升本”面向有转专业意愿的高职应届毕业生。如果考生已完成高职阶段的学习,欲在本科阶段换专业,则这些学生通过证书制或者“证书制+考试制”入学。如果考生完成了招生院校要求的所有资格考试并取得规定的证书,则可直接入学;如果考生没有考取相应的资格证书,则参加统一考试;如果学生部分考取了资格证书,则统一考试中的相关考试科目可以免考,资格证书折合为分数计入录取总成绩。
其四,“专转本”面向荣获三等功的退役军人、基层优秀人员。鉴于这些考生有一段社会实践的经历,他们可能对个体职业生涯发展有所调整或重新规划。考生可以通过免试入学,但要求专、本专业不一致的考生在本科学习期间补充相关专业课程学习并取得学分或者考取职业资格证书,严格执行“宽进严出”。
(二)学科素质和职业能力并测,提升测试成绩的信效度
我国职业教育提倡“知识+技能”选拔人才。《职业教育提质培优行动计划(2020-2023年)》提出,专科职业教育旨在培养高素质技术技能人才,应用本科旨在培养高素质创新型技术技能人才。鉴于高职院校采用“文化素质+职业技能”的评价模式选拔高素质劳动者,因此,随着学历层次和技能复杂程度的加深,要求专升本实行“学科素养+职业能力”的评价办法选拔高素质创新型技术技能人才。
其一,学科素养由生源院校负责测试,由学生平时成绩和毕业成绩两部分构成。平时成绩由学生专科阶段必修和选修公共课程构成,这部分成绩由学生平时提交作业情况和期中、期末考核情况构成,学生表现决定成绩高低,占学科素养总成绩的70%;毕业成绩即毕业考试成绩,由省教育考试院统一出题,面向所有学生实行大综合考试,考试内容涉及高职专科阶段学生所有公共课程的科目,分为“基础卷”和“进阶卷”两类,考生根据自身实力参与测试,这部分考试成绩占学科素养总成绩的30%;学科素养总成绩由高到低划分为A、B、C三个等级,作为专业课成绩相同条件下,录取学生的依据。事实上,将学生的毕业成绩作为升学成绩是德国等很多国家的入学凭证,有利于落实“宽进严出”,体现了招生与培养的双向促进作用。
其二,提升职业技能考试质量。对于技术技能人才的成长而言,学历教育的提升意味着技能复杂程度的加深。技能的复杂又蕴含专业知识和专业技能学习深度不断延展,因此,职业能力至少应包括专业理论和专业技能两部分。专业理论和专业技能是一体两面的关系,旨在综合评估学生的职业能力。职业本科选拔高职专科的学生需要测量考生专业知识与技能的积累程度。一方面,提高专业理论考试按专业大类考试命题的科学性。随着“中高本”专业一体化的建设,招生院校都在按照专业大类组织专业理论考试,但需要提升命题的科学性。在我国组建专门考试机构还不成熟的背景下,各省教育考试院要充当好“命题员”的职责,通过调研摸排省域内高职院校学生专业学习情况,按专业大类均衡抽调招生院校和生源院校的专业骨干教师命题,筹备专业理论考试题库的建设,保持试题内容、试题难易程度符合考生学习程度,经过多轮商讨、集体审议,最终确定专业理论考试的内容。另一方面,专业技能考试至少占职业技能考试总分的1/3。省级教育主管部门需要在招考文件中规定职业技能考试所占的比例,在招生保障条件中规定“实施职业技能考试胜任力不足的高校与当地职业大学或已经完成转型的应用型高校合作组织职业技能考试”,并在实践过程中将院校合作专业技能测试实施细则提交省教育主管部门备案。专业技能考试不能因其实施困难而放弃,招生院校应将其视为提升生源质量的必经之路。
(三)主客观评价标准相结合,推进多元主体综合评价
分数是评价考生的标准之一,但并非唯一标准。“以生为本”的综合素质评价应该朝着肇始于促进人的全面发展的方向迈进,但要认识到录取标准并非都是可量化、可计算的,也不是录取标准就是客观的、公正的,评价者就是主观的、非公正的。招生单位选拔的是具有主观能动性的人,无论主客观标准,能选拔合适的人才的标准才是最好的评价标准。为推进综合评价改革,还需注意以下两点:
其一,定性与定量评价相结合,提升综合素质评价的有效性。综合素质评价对客观评价的追求并不意味着放弃主观评价,科学制定学生德智体美各方面的评价内容,并匹配最佳的评价办法与评价工具,综合评价才有意义。如西南科技大学专门制定《学生综合测评实施办法》,主要测量学生的德行素质、发展素质、智力素质、体育素质。其中德行素质采取定性定量、自评和他评相结合的方式,由学生自评(20%)、班级小组(50%)和辅导员(30%)等不同评价主体整体性地评估学生的政治、道德与行为。该评价体系较为系统地刻画了学生的综合素养,且对素养维度和赋分规则有较详细的解释,更有利于执行。
其二,将雇主对“准员工”的综合素质要求纳入综合素质测评体系。产教融合背景下,校企双主体育人成为高职院校教学实践不可或缺的组成部分。在生源学校主导的综合评价备受质疑的背景下,可以将学生在高职专科阶段企业实习的经历作为评价学生综合素养的主要内容之一,至少占综合素质评价内容的60%。企业雇主是相对独立的第三方评价者,也是以营利为主的机构,这种性质决定了对“准员工”的评价都比较客观。这样,综合素质评价的主体将变为生源院校、企业和招生单位,代表不同利益的评价主体更有利于全方位评估学生的素养。
(四)放权和接权各司其位,构建分享型招生权力结构
权力来自于人民,招生自主权是由学生赋予的。权利的抽象性特征决定了招生自主权的实行必然通过维护考生、教师、学校的各方权益,才能构建分享型招生权力结构,实现招生自主权从“自治”走向“共治”。
其一,省级教育主管部门要恪守有限政府理念,致力于合理的“放权”。首先,省级教育主管部门要调整权力格局,将考试权利下放至招生单位,并扮演好“服务型监督者”的角色,不仅要督促各职能部门各司其职,还负责调节考试招生中各部门产生分歧的问题。因此,政策语言的表述中,涉及考试方案的内容要宏观表述,为下级招生单位创新招生形式提供尽可能大的空间;招生监管、资金保障等方面的内容要详细,以保障招生单位、考生等不同利益主体的权利,让不同利益相关者的行为有法可依。此外,省教育主管部门要将权利均衡地下放至各职能部门,使下达至各个单元的权利可以相互制衡,以免滋生招生腐败。最后,要制定行业协会参与人才选拔的制度和政策。行业协会参与教育领域的招生虽然问题重重,但一些民办职业大学或独立学院大多由企业办学,并由企业主参与学校整体管理。管理者性质的多重性无疑已经将企业招生标准渗入到学校人才选拔标准中。如果省级教育主管部门能制定相关保障政策,让企业主合乎法理地参与,这不失为一种有益的尝,也是代价比较小的一种尝试。
其二,招生单位要有使用招生自主权的意识并积极提升招生单位招生自主权使用效率,提升“接权”的能力。首先,为避免再次出现“放权后还权”的行为,招生院校要加强由学校领导、教师代表和学生代表组成的学校招生委员会建设,通过协调处理不同主体的利益诉求,剖析招生单位招生的优势和劣势。在此基础上,补充招生机构的不足,加强招生机构的软硬件建设,将招生办作为招生委员会的执行机构。其次,通过招生简章实现充分表达招生单位的诉求。招生院校要努力扩大招生办的规模,调整招生办的人员构成,增加专门研究考试招生专业人员的构成比例,在招生章程的制定上要摆脱对上级政府招生政策的简单模仿,自主自觉地创新招生形式、考试内容等。最后,如果招生单位能改善对专升本工作的重视程度,不将其看成必须完成的政策任务,而是看成高校转型为应用型本科学校的抓手,就能从根本上改善高职生专升本招生制度的监管环境。
来源:《职业技术教育》2023年第19期
作者:董照星 冯谱 袁潇
引用格式:董照星、冯谱、袁潇.我国“专升本”考试招生制度改革的模式、问题和对策[J].职业技术教育,2023(19):46-52.
来源:职业技术教育
声明:本文系转载,是用于学习教育使用之目的。若有错误或侵害权利人权益,请留言,我们将及时更正、删除,谢谢。
| 文明上网 客观留言 严禁造谣 |
0 | |
0 | |
0 | |
0 | |
0 | |
0 | |
0 | |
0 |