第四条 考籍管理工作主要包括:考生基本信息采集、维护、管理,考试、实践性环节考核、毕业论文成绩及学分管理,档案管理以及转考、免考、毕业审定、学历证书颁发、电子注册、考籍信息查证、考籍管理基础信息归集等。
第八条 考生凡取得一门及以上理论课程合格成绩后,省教育考试院予以建立考籍档案。考籍档案是考生基本情况、考试课程合格成绩和考试期间表现的原始记录。考籍档案以电子档案方式保存。
考籍档案管理具体规定见《河北省高等教育自学考试考籍档案管理工作规范》(附件1)。
第九条 在籍考生离开原报考省(区、市),到其他省(区、市)继续参加自学考试,须按规定办理省际转考。
省际转考工作由教育部教育考试院负责指导、协调和监督,省教育考试院负责按照规定的程序、要求,通过国家“高等教育自学考试省际转考数据交换平台”(以下简称转考平台)发送、审核、接收考生考籍电子档案。
省际转考具体规定见《河北省高等教育自学考试省际转考工作规范》(附件2)。
第十条 凡报考河北省自学考试专科或本科专业的考生,可按河北省规定申请免考部分课程,免考的课程门数不得超过所学专业现行考试计划规定的理论课课程门数的一半。
免考具体规定见《河北省高等教育自学考试免考工作规范》(附件3)。
第十一条 考生按河北省现行专业考试计划规定,取得所学专业全部课程合格成绩,学分达到专业计划规定的要求,思想品德合格,课程免考、课程替换符合规定,延期毕业已达到规定期限,符合相关法律、法规的其他要求,可按河北省规定申请毕业。
考生毕业材料经省教育考试院、市教育考试机构和主考学校审定通过后,由省教育考试院统一打印毕业证书和《毕业生花名册》,并将毕业电子信息报教育部注册,注册完成后按教育部有关要求由河北省高等教育自学考试委员会颁发全国统一印制的毕业证书。
具体规定见《河北省高等教育自学考试毕业审定工作规范》(附件4)。
第十二条 考生或用人单位可通过中国高等教育学生信息网(http://www.chsi.com.cn)查验毕业证书。
第十三条 毕业证书或者《毕业生登记表》遗失、损毁等,不予补发原毕业证书或者《毕业生登记表》,可补办毕业证明书或者《毕业生登记表证明》。毕业证明书与毕业证书具有同等效力,《毕业生登记表证明》与《毕业生登记表》具有同等效力。
第十四条 自学考试本科专业毕业生按主考学校要求申请学士学位。
主考学校制定并公布申请学士学位的条件、时间和方式等规定,负责自学考试本科毕业生的学士学位申请和评审工作。
第十五条 本细则由省教育考试院负责解释。
第十六条 本细则自发布之日起实施。
附件:1.河北省高等教育自学考试考籍档案管理工作规范
2.河北省高等教育自学考试省际转考工作规范
3.河北省高等教育自学考试免考工作规范
4.河北省高等教育自学考试毕业审定工作规范
5.河北省高等教育自学考试考籍工作安排时间表
附件1
第一条 考籍档案的建立
考生凡取得一门及以上理论课程合格成绩后,省教育考试院予以建立考籍档案。考籍档案以电子档案方式保存。
考籍档案是考生基本情况、考试课程合格成绩和考试期间表现的原始记录。考籍档案主要包括:考生基本情况信息(含考生照片等)、考试信息(含笔迹信息,2014年及以后的理论课考试合格成绩均有对应的笔迹信息)、奖惩记录、转考、免考、考籍档案合并、实践性环节考核、毕业论文成绩、毕业信息(含《毕业生登记表》)等。
第二条 考籍档案的注册
河北省自2015年上半年起实行注册制。每位考生的身份证号仅能注册一个准考证号,对应一份考籍档案。已注册的考籍档案是考生办理省际转考、免考、毕业等业务的主要依据。
一、已注册考籍档案的考生,可直接登录河北省教育考试院“高等教育自学考试网上信息系统”(以下简称“自考信息系统”,网址:http://zk.hebeea.edu.cn),在规定时间内(详见附件5)申请办理免考、毕业等业务。
二、未注册考籍档案的考生,须在理论课程报考、免考及毕业申请期间,登录“自考信息系统”在线申请注册,注册完成后方可办理自考业务。要求如下:
(一)未注册考籍档案的考生,须上传符合要求的有效期内身份证图像信息和本人图像信息。个人信息、身份证图像及本人图像审验通过的,注册信息将被保留;审验未通过的,属于原个人信息有误的考生须在理论课报考期间到市教育考试机构申请信息修改,当次不予注册。不属于信息有误的考生,须在报考期间按照规定携带身份证件到所选报考点进行现场注册。
(二)注册时所选报考点,当次业务办理期间原则上不允许修改。
(三)注册完成后,考生姓名、身份证号和本人图像信息原则上不允许修改,确需修改的须在理论课报考期间到市教育考试机构申请信息修改,当次不予报考。
三、考生设置的密码严禁向他人透露,因考生泄漏密码所造成的不良后果由考生本人承担。
四、考生若有多个信息完整的考籍档案,首选已用于毕业的考籍档案注册。
第三条 考籍档案的合并
一、已拥有多个考籍档案的考生,在申请毕业前须完成考籍档案的合并。考生在规定时间内(见附件5),登录“自考信息系统”中的“合并成绩入口”申请合并。
考生合并成绩申请经省教育考试院审核通过后,所有合格成绩将并入已注册的考籍档案中,同时注销其他考籍档案。
二、有以下情况之一的不予合并成绩:
(一)姓名、身份证号与已注册考籍档案中不一致的;
(二)照片与已注册考籍档案中非同一人的;
(三)笔迹信息与已注册考籍档案中不符的;
(四)考籍档案信息不完整的;
(五)用已毕业考籍档案并入其他已注册考籍档案的;
(六)正在办理业务中的考籍档案。
三、考生在规定时间内通过“自考信息系统”中的“合格成绩查询”栏目查询合并后的成绩。
第四条 考籍档案的变更
考籍档案变更须经相关部门负责人批准,履行手续后方可变更,并保存修改日志。
一、基本信息变更,考生考籍档案中基本信息与居民身份证信息不一致,须在理论课程报考期间,持本人有效居民身份证原件、复印件(一份)及相关证明材料到所在市教育考试机构申请基本信息变更,逾期不予受理。
(一)姓名变更。考生申请变更考籍档案中的姓名,须提交有效的标有“机打”曾用名的户口薄或户籍证明信或户口登记项目变更更正证明原件及复印件一份,居民身份证复印件一份。
(二)身份证号码变更。考生申请变更考籍档案中的身份证号码,须提交有效的制式公民身份号码更正证明(须有县级公安机关名称并盖户口专用章)或户口登记项目变更更正证明原件及复印件一份,居民身份证复印件一份。
(三)照片变更。考生申请变更考籍档案中的照片,须提交有效的居民身份证原件及复印件一份和符合要求的电子照片。
照片要求:考生本人近期(一般为一年以内)正面免冠彩色(蓝底)头像的电子图像文件;图像应真实表达本人相貌;禁止对图像整体或局部进行镜像、旋转等变换操作;不得对人像特征(如伤疤、痣、发型等)进行技术处理;图像应对焦准确、层次清晰、色彩真实、无明显畸变;除头像外,不得添加边框、文字、图案等其他内容。
拍照要求:(1)背景:应均匀无渐变,不得有阴影、其他人或物体。可选用浅蓝色(参考值RGB<100,197,255>)。(2)人物姿态与表情:坐姿端正,表情自然,双眼自然睁开并平视,耳朵对称,左右肩膀平衡,嘴唇自然闭合。(3)眼镜:常戴眼镜者应佩戴眼镜,但不得戴有色(含隐形)眼镜,镜框不得遮挡眼睛,眼镜不能有反光。(4)佩饰及遮挡物:不得使用头部覆盖物(宗教、医疗和文化需要时,不得遮挡脸部或造成阴影)。不得佩戴耳环、项链等饰品。头发不得遮挡眉毛、眼睛和耳朵。不宜化妆。(5)衣着:应与背景色区分明显。避免复杂图案、条纹。
照明光线要求:(1)照明光线均匀,脸部曝光均匀,无明显可见或不对称的高光、光斑,无红眼。(2)建议配置光源两只(色温5500K-5600K),摆设高度与被拍摄人肩部同高,角度为左右各45度,朝向对准被拍摄人头部,距离被拍摄人1.5米-2米。
电子图像文件:(1)电子图像文件规格为宽480像素*高640像素,分辨率300dpi,24位真彩色。应符合JPEG标准,压缩品质系数不低于60,压缩后文件大小一般在20KB至40KB。文件扩展名应为JPG。(2)人像在图像矩形框内水平居中,左右对称。头顶发际距上边沿50像素至110像素;眼睛所在位置距上边沿200像素至300像素;脸部宽度(两脸颊之间)180像素至300像素。
(四)其他情况的变更,考生须提交有效的居民身份证、户口簿原件及复印件各一份、参加自学考试相关的证明材料以及考生手写并签字的实际情况说明一份。
附件2
第一条 省际转考工作由教育部教育考试院负责指导、协调和监督,省教育考试院负责按照规定的程序、要求,通过国家“高等教育自学考试省际转考数据交换平台”(以下简称转考平台)发送、审核、接收考生考籍电子档案。
第二条 根据教育部教育考试院要求,在籍考生离开原报考省(区、市),到其他省(区、市)继续参加自学考试,须按规定办理省际转考。办理转考应由考生本人提出申请,先办理转出手续,再办理转入手续。转考每半年办理一次。
一、时间
转出:上半年3月1日-10日(工作日);
下半年9月1日-10日(工作日);
上午8:30-12:00,下午13:30-17:30。
转入:上半年3月1日-31日(工作日);
下半年9月1日-30日(工作日);
上午8:30-12:00,下午13:30-17:30。
二、地点
地点:河北省政务服务大厅(石家庄市新华区石清路9号河北公共资源大厦)。
三、网址和联系方式
网址:http://www.hbzwfw.gov.cn。
联系电话:0311-66635330。
第三条 转出要求
一、河北省在籍考生需到外省继续参加自学考试,须先在外省取得考籍,再按规定时间到河北省办理转出手续,逾期不予办理。
二、办理转出手续时,须考生本人持有效居民身份证原件、河北省和外省准考证号到现场办理,并现场确认《高等教育自学考试转考(转出)登记表》内容后签字。此表一式两份,盖章后有效,一份由省考试院保存,一份作为考生办理转考手续的凭证,由其自行保管。
三、考生有下列情况之一的,不得转出:
(一)在河北省已办理转入手续,但未满一年的;
(二)考籍档案基本信息不完整、不准确的;
(三)因违反有关考试管理规定被停考或者在延迟毕业期间的;
(四)在河北省已经取得某专业全部课程合格成绩的(只能在河北省办理毕业手续);
(五)已用于办理毕业的课程成绩;
(六)免考取得的课程合格成绩;
(七)未通过理论课程考核的,其对应的实践性环节考核成绩;
(八)毕业论文、毕业设计、毕业考核等成绩。
四、当次省际转考工作结束后,在外省未成功办理转入手续的考生(转考平台办理结果是“退回类”),将继续保留其在河北省的考籍,仍属于河北省在籍考生;在外省已成功办理转入手续的考生(转考平台办理结果是“接收类”),将注销其在河北省的考籍。
五、考生办理转出手续时,在同一考次参加的河北省报考、免考等自学考试相关业务,取得的成绩无效。在河北省已被注销考籍的考生,若继续参加河北省的自学考试,须按新生重新报考。
第四条 转入要求
一、外省在籍考生转入到河北省继续参加自学考试,须先在河北省取得考籍。转入手续应在规定时间内完成,逾期不予办理。转入的电子档案必须符合河北省要求。
二、办理转入手续时,须考生本人持有效居民身份证原件和河北省准考证号到现场办理,并现场确认《高等教育自学考试转考(转入)登记表》内容后签字。此表一式两份,盖章后有效,一份由省考试院保存,一份作为考生办理转考手续的凭证,由其自行保管。
三、转入考生应当按河北省公布的现行专业考试计划参加考试。转入的课程由河北省按照有关文件要求完成课程替换。
四、转入考生应当在河北省取得专科不少于5门、本科不少于4门课程合格成绩,方可在河北省申办毕业手续。
五、未在河北省建立考籍档案或河北省考籍档案基本信息不完整、不准确的考生,不得办理转入手续。
六、免考取得的课程合格成绩不得转入;未通过理论课程考核的,其对应的实践性环节考核成绩不得转入;毕业论文、毕业设计、毕业考核等成绩不得转入。
七、当次省际转考工作结束后,未在河北省成功办理转入手续的考生,其电子档案通过“转考平台”退回。
已在河北省成功办理转入的考生,其电子档案按规定并入河北省考籍档案。转入的成绩类别为转考,考试时间为实际考试时间,转入课程若与河北省考籍档案中课程重复,保留高分成绩课程。考生可在规定时间(详见附件5)查询转入的课程成绩。
第五条 在省际转考过程中,如有徇私舞弊、弄虚作假的,一经查实,将依法依规追究相关单位及当事人的责任。
附件3
凡报考河北省自学考试专科或本科专业的考生,可按河北省规定申请免考部分课程。
第一条 申请免考条件及要求
一、考生须用已注册的考籍档案申请免考。
二、考生使用以下证书可申请免考自学考试部分课程(免考课程要求及范围见本规范第九条):
(一)具有学历教育资格的高等学校、高等教育自学考试机构颁发的专科(或以上)学历证书(以下统称“前置学历”),“前置学历”须在“中国高等教育学生信息网”(以下简称学信网)可查;
(二)国家大学英(日、俄)语等级考试证书、全国计算机等级考试(NCRE)证书、全国公共英语等级考试(PETS)证书等(以下统称“等级证书”),“等级证书”须在“中国教育考试网”可查;
(三)中国物流职业经理资格证书、中英合作采购与供应管理职业资格证书、中国销售管理专业水平考试证书、中小企业经理人证书等(以下统称“其他证书”),“其他证书”须在“中国教育考试网”可查。
三、考生须本人在规定时间内完成申请免考、现场确认和缴费,逾期不予受理。
第二条 申请免考提交材料及要求
一、使用“前置学历”申请免考的考生,其“前置学历”信息须在学信网进行核查。
通过核查的提交“前置学历”复印件一份以及与其配套的《学籍登记表》或《毕业生登记表》等(以下统称《学籍表》)复印件一份。未通过核查的除提交以上材料外,还需提交“前置学历”原件和其《学历认证报告》或《电子注册备案表》等材料。
二、使用“等级证书”或“其他证书”申请免考的考生,其证书须在中国教育考试网进行核查。
通过核查的提交证书复印件一份。未通过核查的提交证书原件及复印件两份。复印件上需注明参加考试省份。
三、“前置学历证书”、“等级证书”和“其他证书”因下列情况未通过核查的,考生还需提交以下材料:
(一)姓名信息与考籍档案中不一致。考生还需提交有效的标有“机打”曾用名的户口薄或户籍证明信或户口登记项目变更更正证明原件及复印件一份,身份证复印件一份。
(二)身份证号码信息与考籍档案中不一致。考生还需提交有效的制式公民身份号码更正证明(须有县级公安机关名称并盖户口专用章)或户口登记项目变更更正证明原件及复印件一份,身份证复印件一份。
(三)属于其他情况的,还需提交其他相关的证明材料。
四、《学籍表》复印件需满足以下要求
(一)整套的《学籍表》复印件,仅复印单独的成绩页不予办理免考;
(二)《学籍表》复印件由考生存放档案的档案管理部门或人事部门出具,并加盖骑缝章,印章须清晰可辨认;
(三)《学籍表》复印件上须注明出具单位地址、联系电话,“此复印件与原件内容一致”字样,并由出具人签字。《学籍表》内容必须包括考生基本信息、课程名称、课程成绩、学分或学时、考试形式以及就读院校印章等,用于免考的课程名称前须标注“▲”标识;
(四)《学籍表》复印件所有内容须清晰可辨认。
五、考生提交的复印件上均需注明准考证号、姓名、免考专业名称、代码及有效的联系电话。
六、标明有效期的材料,须确保材料在当次办理免考期间(上半年3月至4月,下半年9月至10月)有效。
七、考生提交的材料须确保真实、有效。凡弄虚作假、提交虚假材料者,按《国家教育考试违规处理办法(教育部第33号令)》处理。
第三条 网上申请及缴费
一、网上申请
考生本人在规定时间内(详见附件5),通过河北省教育考试院“高等教育自学考试网上信息系统”(以下简称“自考信息系统”)申请免考,逾期不予受理。
考生应认真阅读省教育考试院“自考信息系统”的提示信息,结合实际情况选择报考点,根据河北省免考政策要求选择需免考的课程,正确录入证书信息,并按要求准备材料。
二、现场确认及提交材料
(一)网上申请成功后,考生本人持有效居民身份证等材料,在规定时间内前往所选报考点进行现场确认,逾期不予受理。考生现场核对《河北省高等教育自学考试免考信息确认单》(以下简称《免考信息确认单》),核对无误后签字确认。
(二)在报考点无法确认信息的考生,须本人持有效居民身份证原件及复印件一份到市教育考试机构进行确认。
(三)考生完成现场确认后,任何单位和个人不得私自修改考生信息。未完成现场确认的考生,视为放弃当次免考申请。
(四)考生应在规定时间内提交材料(材料要求详见本规范第二条),因未按规定提交材料的,后果由考生本人负责。
三、网上缴费
考生完成现场确认后,应在规定时间内通过“自考信息系统”进行网上缴费,逾期不予受理。
考生缴费成功后免考申请完成,信息不予修改,不予退费。未按时缴费的视为放弃当次免考申请。
免考收费执行省物价主管部门批准的收费标准。
第六条 免考审核时间
免考审核工作每年进行两次,分别在3月中下旬和9月中下旬。省教育考试院会同市教育考试机构和主考学校,集中审核考生免考材料。
第七条 免考审核结果发布
免考审核结果通过“自考信息系统”发布,考生在规定时间内(见附件5)查询,如有异议,可在其发布之日起5个工作日内到市教育考试机构申请复核,逾期不予受理。
复核结果由市教育考试机构告知考生。
第八条 免考课程成绩发布
免考课程成绩通过“自考信息系统”发布,考生可在规定时间内(见附件5)查询。
第九条 免考课程要求及范围
一、免考的课程应为现行专业计划中除生产实践、毕业论文、毕业设计以外的课程。免考的课程门数不得超过所学专业现行考试计划规定的理论课课程门数的一半。
二、使用“前置学历”所学课程免考
(一)“前置学历”为专科的毕业生,报考河北省高等教育自学考试本科专业,使用《学籍表》中已取得合格成绩的课程,可免考除英语(二)(00015)、日语(二)(00016)、俄语(二)(00017)、概率论数理统计(经管类)(04183)、线性代数(经管类)(04184)以外的课程名称、内容相同或相近的公共课及计算机基础课。
(二)“前置学历”为专科及以上学历的考生,报考河北省自学考试同层次或低层次专业,使用《学籍表》中已取得合格成绩的课程,可免考自学考试现行专业计划中课程名称、内容相同或相近的公共课及计算机基础课;《学籍表》中已取得合格成绩的考试课程,并且学分等于或高于自学考试课程学分(一学分相当于十八学时),可免考自学考试现行专业计划中的其他课程(含专业课等)。
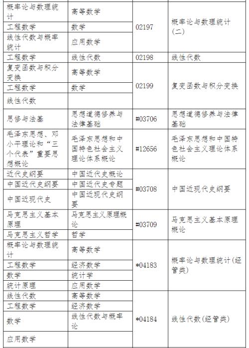
(三)“前置学历”《学籍表》中课程与可免考的自学考试现行专业计划中的课程对照表:
注:1.标记“#”的课程《学籍表》中的考查课也可免考;2.标记“*”的课程专科《学籍表》课程不予免考;
3.表格中“可免考的自学考试现行专业计划中的课程”如有新调整或变化时,按最新的专业计划执行。
三、使用“前置学历”专业免考
注:表格中“可免考的自学考试现行专业计划中的课程”如有新调整或变化时,按最新的专业计划执行。
四、使用“等级证书”或“其他证书”免考



注:表格中“可免考的自学考试现行专业计划中的课程”如有新调整或变化时,按最新的专业计划执行。
附件4
凡报考河北省自学考试专科或本科专业的考生,可按河北省规定申请毕业。
第一条 申请毕业条件及要求
一、考生按河北省现行专业考试计划规定,取得所学专业全部课程合格成绩,学分达到专业计划规定的要求,思想品德合格,课程免考、课程替换符合规定,延期毕业已达到规定期限,符合相关法律、法规的其他要求;
二、考生取得的全部课程合格成绩须在同一个考籍档案;
三、考生须使用已注册考籍档案申请毕业;
四、外省转入考生,须在河北省取得专科不少于5门、本科不少于4门的课程合格成绩,方可申请毕业;
五、申请本科毕业考生,须持具有学历教育资格的高等学校、高等教育自学考试机构颁发的专科(或以上)学历证书(以下统称“前置学历”),“前置学历”须在“中国高等教育学生信息网”(以下简称学信网)注册可查;
六、申请自学考试专、本同时毕业的考生,必须使用同一准考证号在同一市教育考试机构申请毕业;
七、普通高校应届毕业生,申请自学考试上半年本科毕业时,其“前置学历”须在毕业当年6月30日之前在教育部完成电子注册;
八、停考专业考生,在文件规定的毕业期限内,考完停考专业计划规定的全部课程且成绩合格,可按停考专业申请毕业。
第二条 申请毕业提交的材料及要求
一、有效的居民身份证原件及复印件(正反面)一份。
二、小二寸照片一张(粘贴于《河北省高等教育自学考试毕业生登记及鉴定表》),要求为蓝底、近期、免冠、清晰的头像照,背面要注明考生准考证号及姓名。
三、申请本科专业毕业的考生,其“前置学历”须首先在学信网进行核查,考生根据核查结果提交相应材料。
通过核查的,提交“前置学历”证书复印件一份。未通过核查的,提交“前置学历”原件及复印件两份,《电子注册备案表》或《学历认证报告》原件及复印件一份。因姓名信息与考籍档案中不一致未通过核查的,还需提交标有“机打”曾用名的户口薄或户籍证明信或户口登记项目变更更正证明原件及复印件一份,身份证复印件一份;因身份证号码信息与考籍档案中不一致未通过核查的,还需提交有效的制式公民身份号码更正证明(须有县级公安机关名称并盖户口专用章)或户口登记项目变更更正证明原件及复印件一份,身份证复印件一份;属于其他情况的还需提交前置学历《学籍表》等有关材料。
四、“前置学历”复印件需注明所在市、准考证号、姓名、申请毕业专业名称、代码及有效的联系电话。
五、标明有效期的材料,须确保材料在当次办理毕业期间(上半年7月至9月,下半年11月至次年1月)有效。
六、考生提交的材料须确保真实、有效。凡弄虚作假、提交虚假材料者,按《国家教育考试违规处理办法(教育部第33号令)》处理。
第三条 申请毕业
一、网上申请
考生本人在规定时间内通过省教育考试院“高等教育自学考试网上信息系统”(以下简称“自考信息系统”)申请毕业,逾期不予申请。
考生应认真阅读省教育考试院“自考信息系统”的提示信息,结合实际情况选择报考点,正确选择申请毕业的专业和主考学校,认真选择或填写“前置学历”信息,按要求及时准备材料。
二、现场确认
(一)网上申请成功后,考生本人持相应材料,在规定时间内前往所选报考点现场确认信息,逾期不予受理。考生现场核对《河北省高等教育自学考试毕业信息确认单》(以下简称《毕业信息确认单》),核对无误后签字确认。
(二)在报考点无法确认信息的考生,须本人持有效居民身份证原件及复印件一份到市教育考试机构进行确认。
(三)考生完成现场确认后,任何单位和个人不得私自修改考生信息。未完成现场确认手续的,视为放弃当次毕业申请。
三、提交材料
考生应在规定时间内提交材料(材料要求详见本规范第二条),因未按规定提交材料的,后果由考生本人负责。
第四条 毕业生电子比对结果发布
“毕业生电子比对结果”通过“自考信息系统”发布,考生可在规定时间内查询,如对结果有异议,可按市教育考试机构规定时间、地点申请复议。
第十条 毕业审定结果发布
毕业审定结果通过“自考信息系统”发布,考生在规定时间内查询,如有异议,可在结果发布之日起5个工作日内,到所在市教育考试机构申请复核,逾期不予受理。
市教育考试机构受理考生复核申请,在规定时间内上报省教育考试院。复核结果由市教育考试机构通知考生。
第十一条 毕业信息电子注册、毕业证书发放
一、毕业信息电子注册
省教育考试院将毕业电子信息进行整理、汇总和审核,履行审核登记手续后报教育部教育考试院注册。教育部教育考试院负责毕业证书电子注册的管理和监督检查。
二、毕业证书发放
毕业信息电子注册工作完成后,由河北省高等教育自学考试委员会为毕业生颁发全国统一印制的毕业证书。
(一)证书下发市教育考试机构时间:上半年为9月,下半年为次年2月。市教育考试机构或其指定的报考点应及时发放毕业证书和《毕业生登记表》。
(二)考生领取证书时间、地点咨询各市教育考试机构或其指定的报考点。
(三)考生须妥善保存毕业证书和《毕业生登记表》,领取后应及时联系人事档案管理部门办理存档手续。
第十二条 考生或用人单位可通过学信网查验毕业证书,网址为http://www.chsi.com.cn。
第十三条 毕业证书或者《毕业生登记表》遗失、损毁等,不予补发原毕业证书或者《毕业生登记表》,可补办毕业证明书或者《毕业生登记表证明》。毕业证明书与毕业证书具有同等效力,《毕业生登记表证明》与《毕业生登记表》具有同等效力。
补办考生须持省教育考试院规定的证件和材料到河北省政务服务大厅办理。
第十四条 《毕业生登记表》填写要求及说明
一、考生本人用黑色钢笔或黑色签字笔认真填写,内容须真实、字迹应工整清晰。该表涂改、自制或复印均无效。
二、省、市、主考学校审核意见及盖章日期无需考生填写。
三、填表详细说明请登录http://zk.hebeea.edu.cn网址查询。
四、凡未按要求填写者,本次不予毕业。
五、该表须存入毕业生人事档案中,并妥善保管。该表遗失、损毁等不予补发原件,仅能补办《毕业生登记表证明》。
六、封面填写说明
(一)学历层次:填写“专科”或“本科”;
(二)专业名称:填写毕业专业名称全称;
(三)主考学校:填写毕业专业对应的主考学校,学校名称填写全称;
(四)姓名:按居民身份证姓名用字填写,填写汉字;
(五)曾用名:无曾用名填“无”,有曾用名的填写《户口簿》标明的曾用名;
(六)准考证号:填写12位自学考试准考证号。
七、个人信息填写
(一)姓名、曾用名填写要求同封面;
(二)性别、民族、政治面貌、联系电话按实际情况填写;
(三)证件名称:填写“身份证”;
(四)身份证号码:填写有效的居民身份证号码;
(五)照片:粘贴小二寸照片一张(要求:蓝底、近期、免冠、清晰的头像照,背面要注明考生准考证号及姓名);
(六)本人简历:按本人实际情况填写;要求填写两条以上学习或工作主要经历,时间应连贯至今(简历最后一条应写明考生当前情况),当前无工作的须填写待业;
(七)考试成绩:严格按照申请毕业专业考试计划填写合格课程成绩;
(八)“自我鉴定”:按考生本人实际情况认真填写,并签字;内容应积极向上符合法律法规要求,书写时请勿超出表格;
(九)“身份证复印件粘贴处”粘贴有效期内清晰的居民身份证复印件(正反面);填写有“曾用名”的考生,还须在此处粘贴有效的标有“机打”曾用名的户口簿复印件或户籍证明信复印件或户口登记项目变更更正证明复印件。
河北省教育考试院综合部 2022年6月28日印发
来源:河北省教育考试院
| 文明上网 客观留言 严禁造谣 |
0 | |
0 | |
0 | |
0 | |
0 | |
0 | |
0 | |
0 |